- 最新进展
- 产品信息
- 参考文献
铁死亡(Ferroptosis)作为一种铁离子依赖性的程序性细胞死亡形式,自2012年被首次发现以来,迅速成为癌症治疗领域的研究热点。其核心机制在于细胞内抗氧化系统受损时,二价铁或酯氧合酶催化细胞膜上不饱和脂肪酸长链的磷脂分子发生脂质过氧化,最终导致细胞死亡。在癌细胞为逃避死亡而构建的多重防御体系中,铁死亡抑制蛋白1(FSP1)凭借其独特的非谷胱甘肽依赖性机制,成为近年来抗癌研究中最具潜力的靶点之一。
FSP1的双重角色:从凋亡诱导到铁死亡抑制
FSP1最初被命名为AIFM2(Apoptosis-Inducing Factor Mitochondria-Associated 2),因其与促凋亡蛋白AIF具有结构相似性而被认为可能参与细胞凋亡。然而,2019年《自然》杂志的研究首次揭示了其作为铁死亡抑制蛋白的核心功能:在GPX4缺失的细胞中,FSP1通过还原辅酶Q10(CoQ10)生成其还原形式泛醇(CoQH2),后者作为自由基捕获抗氧化剂直接中和脂质过氧自由基,从而阻断铁死亡通路。这一发现颠覆了铁死亡仅依赖GPX4-谷胱甘肽系统的传统认知,确立了FSP1/CoQ10/NAD(P)H作为独立平行防御系统的地位。
进一步研究表明,FSP1的抗铁死亡功能与其细胞定位密切相关。其N端肉豆蔻酰化修饰使其定位于细胞膜和核周溶酶体,通过形成同源二聚体发挥催化活性。2023年《自然》研究首次解析了FSP1与FAD及CoQ结合的口袋结构,发现其中间代谢产物6-OH-FAD不仅作为活性辅助因子增强酶活性,还可直接作为抗氧化剂捕获脂质过氧自由基。这种双重机制使FSP1成为癌细胞抵御铁死亡的"双重保险"。
靶向FSP1:从基础研究到临床突破
肺癌治疗:打破转移性耐药困境
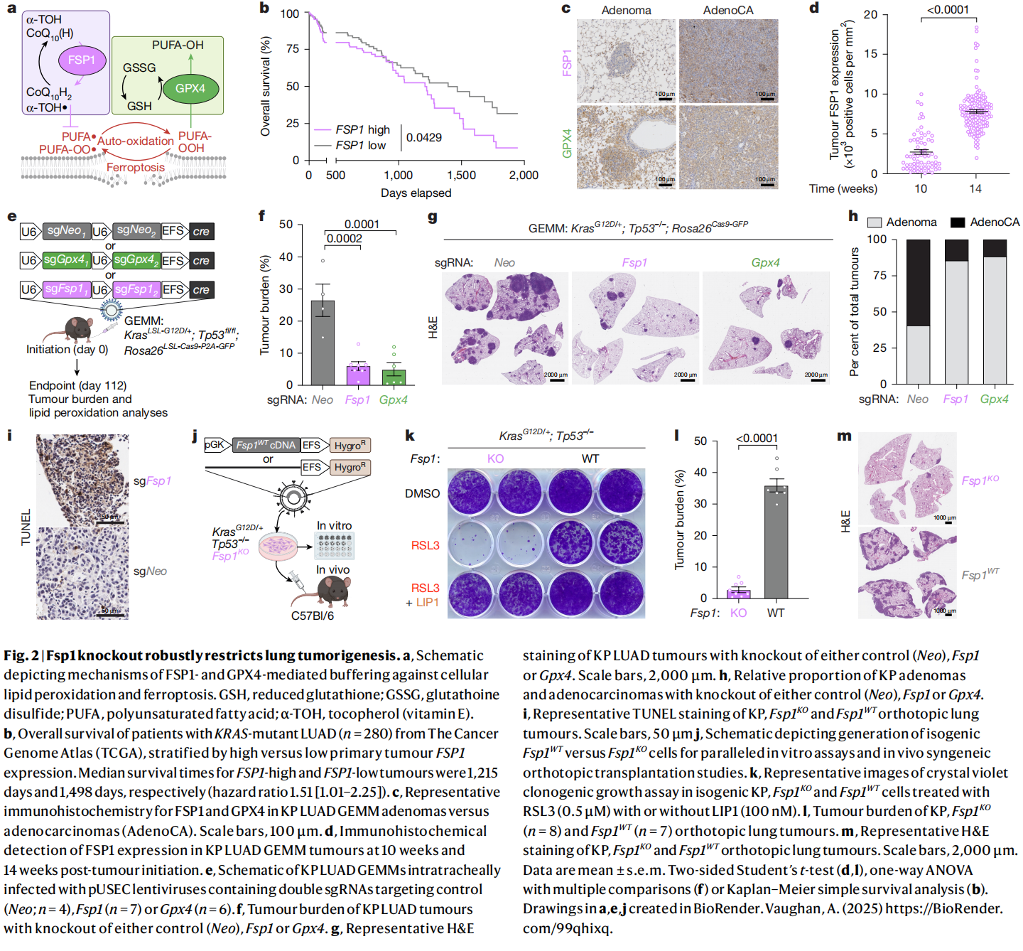
2025年11月,纽约大学团队在《自然》发表的研究为FSP1的临床价值提供了直接证据。通过构建肺腺癌基因工程小鼠模型,研究者发现敲除FSP1基因可使肿瘤生长减少80%,脂质过氧化水平显著升高。更关键的是,新型FSP1抑制剂icFSP1在动物实验中展现出与基因敲除相当的疗效,且对正常细胞毒性更低。脂质组学分析显示,FSP1缺失导致肿瘤内过氧化磷脂(pLPO)积累,而通过饮食补充维生素E或药物抑制铁死亡可部分恢复肿瘤生长,证实了FSP1通过抑制铁死亡促进肿瘤进展的核心机制。

临床相关性分析进一步揭示,FSP1高表达与肺腺癌患者预后不良显著相关,尤其在KRAS突变型肺癌中,FSP1成为克服GPX4抑制剂耐药性的关键靶点。icFSP1通过相分离机制诱导FSP1从膜上脱离并形成凝聚物,阻断其与脂质膜的相互作用,从而特异性抑制人类亚型FSP1活性。这种机制不仅解释了其高效低毒的特性,也为开发新一代铁死亡诱导剂提供了结构基础。
FSP1 是 KRAS 突变型肺腺癌的一个可行的治疗靶点:

黑色素瘤转移:微环境调控的新视角
2025年11月同期,哈佛大学团队在《自然》发表的研究揭示了FSP1在转移性黑色素瘤中的特异性作用。通过构建淋巴结转移筛选模型,研究者发现癌细胞在转移过程中会从依赖GPX4转向依赖FSP1防御铁死亡。这一转变源于淋巴结缺氧微环境导致的GPX4泛素化降解及还原型谷胱甘肽(GSH)水平下降。选择性FSP1抑制剂viFSP1和FSEN1在瘤内单药治疗中显著抑制淋巴结黑色素瘤生长,而对皮下肿瘤无效,凸显了FSP1靶点的微环境特异性。

机制研究表明,转移癌细胞通过增强核周溶酶体定位的FSP1表达来补偿GPX4缺失,而抑制FSP1可协同铁死亡诱导剂(如RSL3、Erastin)增强疗效。这一发现为阻止黑色素瘤进展提供了全新策略,尤其是针对GPX4低表达或耐药性肿瘤,FSP1靶向治疗展现出独特优势。
挑战与展望:从单靶点到联合治疗
尽管FSP1靶向治疗取得突破,但其临床转化仍面临挑战。首先,FSP1在正常细胞(如心肌细胞、神经元)中也有表达,如何实现肿瘤特异性靶向需进一步优化抑制剂结构。其次,癌细胞可能通过上调其他抗氧化通路(如DHODH、GPX4)产生耐药性。2024年MD安德森癌症中心的研究揭示了第三种铁死亡防御机制——线粒体二氢乳清酸脱氢酶(DHODH)通过还原CoQ10抑制线粒体脂质过氧化,为联合治疗提供了新方向。
未来研究需聚焦于:1)开发基于FSP1相分离机制的高选择性抑制剂;2)探索FSP1与GPX4、DHODH抑制剂的协同治疗方案;3)利用单细胞测序技术解析肿瘤微环境中FSP1表达的异质性。随着对铁死亡调控网络理解的深入,靶向FSP1有望成为继免疫检查点抑制剂之后,癌症治疗领域的又一里程碑。
产品推荐
| 货号 | 产品名称 |
| UA079020 | FSP1 Inhibitor Assay Kit |
| UA080462 | Biotin-Kras[G12C] Protein, Human |
| UA080401 | Biotin-Kras[G12D] Protein, Human |
| UA080271 | Biotin Kras[G12A] Protein, Human |
| UA080001 | KRAS Avi&His Tag Protein |
| UA080002 | KRAS [G12C] His Tag Protein |
| UA080461 | KRAS[G12C](GDP load) His&Avi Tag Protein, Human |
| UA080003 | KRAS [G12V] Avi&His Tag Protein |
| UA080004 | KRAS [G12D] His Tag Protein |
| UA080005 | KRAS [G12R] Avi&His Tag Protein |
| UA080006 | KRAS [G13C] Avi&His Tag Protein |
| UA080007 | KRAS [G13D] Avi&His Tag Protein |
| UA080008 | KRAS [Q61H] Avi&His Tag Protein |
- Mario Palma; Milena Chaufan; Cort B. Breuer; Sebastian Muller; Marie Sabatier; et al. Lymph node environment drives FSP1 targetability in metastasizing melanoma.Nature.2025.
- Katherine Wu; Alec Vaughan; Jozef P. Bossowski; Yuan Hao; Aikaterini Ziogou; et al. Targeting FSP1 triggers ferroptosis in lung cancer. Nature.2025.







